HomePage
About
Company Overview
Visi & Misi
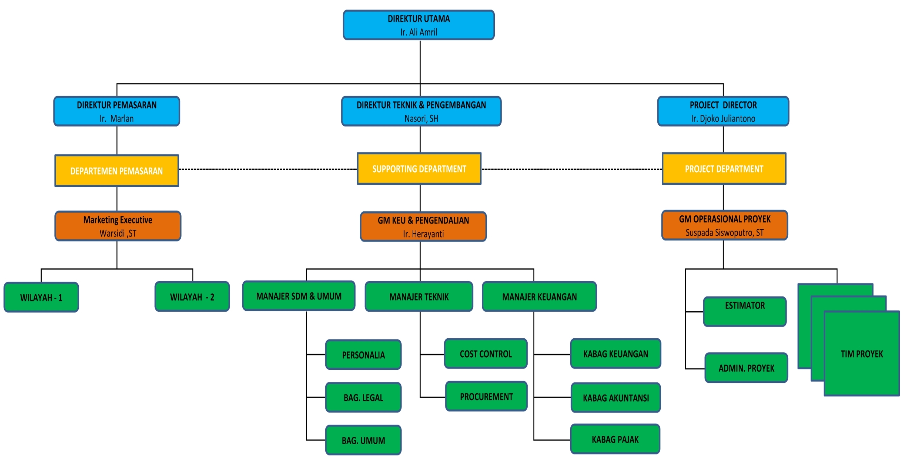
Organization Structure
Services
Project
Contacts
More Website Templates @ TemplateMonster.com - September08, 2014!
STRUKTUR ORGANISASI PT. MAM ENERGINDO